50kW/100kWh हाइब्रिड ऊर्जा भण्डारण प्रणाली

50kW/100kWh हाइब्रिड ऊर्जा भण्डारण प्रणाली

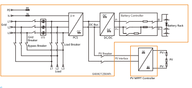
एक हाइब्रिड ऊर्जा भण्डारण प्रणालीले एक एकीकृत समाधानमा सौर्य ऊर्जा उत्पादन, ऊर्जा भण्डारण, र ग्रिड अन्तरक्रियालाई संयोजन गर्दछ। यसले अन-ग्रिड मोडमा काम गर्न सक्छ, युटिलिटी ग्रिडमा अतिरिक्त ऊर्जा आपूर्ति गर्न र अफ-ग्रिड मोडमा, आउटेजको समयमा वा स्थिर ग्रिड पहुँच नभएको क्षेत्रमा विश्वसनीय ब्याकअप पावर प्रदान गर्दछ।
मोडेल:50kW/100kWh; 64kW/128kWh

सोधपुछ पठाउनुहोस्

उत्पादन विवरण

सुविधाहरू


1. उच्च शक्ति घनत्व, उच्च एकीकरण, र सजिलो संग कम्प्याक्ट आकार

स्थापना;

2. फोटोभोल्टिक DC पहुँच समर्थन गर्दछ र MPPT नियन्त्रकहरू कन्फिगर गर्दछ,

DC-कपल्ड PV-ESS माइक्रोग्रिड बनाउँदै;

3. ऊर्जा भण्डारण ब्याट्री DC/DC कनवर्टर द्वारा बढाइएको छ,

प्रणालीको DC बस भोल्टेज स्थिर गर्दै;

4.4G र Wi-Fi अनलाइन बुद्धिमानी निगरानी, ​​रिमोट सक्षम गर्दै

निरीक्षण र साइटमा म्यानुअल कार्यहरू घटाउने;

5. स्वचालित सञ्चालन र अफ-ग्रिडको साथ मागमा डिप्लोइमेन्ट

शिखर काट्ने र उपत्यका भर्ने क्रममा स्विच गर्दै, समर्थन गर्दै

एकाधिक संग BMS, PCS, र EMS प्रणाली को एकीकृत नियन्त्रण

सुरक्षा;

6. बलियो अफ-ग्रिड एकल-चरण लोड क्षमता, अधिकतम एकल संग

चरण लोड 30 किलोवाट;

7. मानक लोड, पावर ग्रिड, PV पहुँच सर्किट ब्रेकर र समावेश गर्दछ

बाइपास स्विचहरू, All-in सँग एकीकृत प्रणाली वितरण गठन गर्दै

एक डिजाइन;

8. एक निर्मित STS र ऊर्जा व्यवस्थापन प्रणाली समावेश गर्दछ

धेरै पावर बीच 20 मिलिसेकेन्ड भन्दा कम समय स्विच गर्दै

स्रोतहरू;

9. 1+1 समानान्तर सञ्चालनलाई समर्थन गर्दछ।






निर्दिष्टीकरणहरू

मोडेलहरू ESTS50-100kWh-400-A ESTS64-128kWh-400-A
डीसी ब्याट्री प्यारामिटरहरू सेल प्रकार LFP 280Ah LFP 314Ah
प्याक क्षमता र कन्फिगरेसन 14.336kWh/1P16S 16.077kWh/1P16S
ब्याट्री क्षमता र प्याक मात्रा 100kWh/7, वैकल्पिक 115kWh/8 128kWh/8, वैकल्पिक 112kWh/7
ब्याट्री भोल्टेज दायरा 314V~403V 359V~461V
मूल्याङ्कन गरिएको चार्ज/डिस्चार्ज सी-दर र वर्तमान 0.5C, 140A 0.5C,157A
साइकल सूचकांक 8000cls(0.5P,25± 2℃, @70% SOH)
तापमान निगरानी बिन्दुहरू 56 64
DC मोड्युल प्यारामिटरहरू कम भोल्टेज साइड भोल्टेज दायरा 150~1000V
कम भोल्टेज पक्षमा न्यूनतम भोल्टेजको लागि पूर्ण शक्ति 340V
मूल्याङ्कन गरिएको वर्तमान 160A 180A
मूल्याङ्कन शक्ति ५० किलोवाट ६४ किलोवाट
DC साइड PV प्यारामिटरहरू
(MPPT आउटपुट साइड)
अधिकतम इनपुट पावर १०० किलोवाट
अधिकतम इनपुट वर्तमान 160A
भोल्टेज दायरा/प्रणाली बस भोल्टेज 650V ~ 800V
इनपुट स्विच 250A/1000Vdc/2p, एक फोटोभोल्टिक MPPT नियन्त्रकसँग सम्बन्धित जुन जडान गर्न सकिन्छ (250A/1000Vdc/2p, एकल MPPTinput लाई समर्थन गर्दछ)
ग्रिड जडित
AC-साइड प्यारामिटरहरू
एसी रेटेड पावर ५० किलोवाट ६४ किलोवाट
एसी अधिकतम शक्ति ५५ किलोवाट ७०.४ किलोवाट
मूल्याङ्कन गरिएको वर्तमान 75A ९६ए
THDi <3%
DC घटक <0.5% lpn
ग्रिड प्रकार 3W+N+PE
भोल्टेज दायरा 360VAC ~ 440VAC
आवृत्ति दायरा 45~55Hz/55~65Hz
शक्ति कारक -१~१
टापु AC-साइड
प्यारामिटरहरू
मूल्याङ्कन आउटपुट शक्ति 50kW                             64kW
अधिकतम एकल-चरण उत्पादन शक्ति ३० किलोवाट
मूल्याङ्कन आउटपुट भोल्टेज 400V
मूल्याङ्कन आउटपुट आवृत्ति ५०/६० हर्ट्ज
THDu <3%
ओभरलोड क्षमता 110% 10 मिनेट
ग्रिड-द्वीप स्थानान्तरण
स्विचगियर कन्फिगरेसन
मर्मतसम्भार बाइपास स्विच 125A/400Vac
लोड स्विच 125A/400Vac
ग्रिड स्विच 250A/400Vac
STS 152A/100kW
स्विच गर्ने समय <20ms
प्रणाली प्यारामिटरहरू अधिकतम प्रणाली दक्षता ≥९०%
शीतलन अवधारणा स्मार्ट एयर कूलिंग
सञ्चालन तापमान -30~55℃-30~55℃(40°C भन्दा माथि)
सापेक्ष आर्द्रता 0 देखि 95% RH, गैर-घन
आयाम (L*D*H) 1050×1050×2050mm
वजन 1350 केजी
आईपीग्रेड IP54 IP54 (पूर्ण मेसिन)
कोलाहल <70dB
नेटवर्क जडान प्रकार 4G/WiFi/TCP/IP4G/WiFi/इथरनेट TCP/IP
आगो सुरक्षा एरोसोल
डिस्प्ले स्क्रिन LCD


हट ट्यागहरू: हाइब्रिड ऊर्जा भण्डारण प्रणाली
सोधपुछ पठाउनुहोस्
कृपया तलको फारममा आफ्नो सोधपुछ दिन स्वतन्त्र महसुस गर्नुहोस्। हामी तपाईंलाई 24 घण्टामा जवाफ दिनेछौं।
X
हामी तपाईंलाई राम्रो ब्राउजिङ अनुभव प्रदान गर्न, साइट ट्राफिक विश्लेषण र सामग्री निजीकृत गर्न कुकीहरू प्रयोग गर्छौं। यो साइट प्रयोग गरेर, तपाईं कुकीहरूको हाम्रो प्रयोगमा सहमत हुनुहुन्छ। गोपनीयता नीति